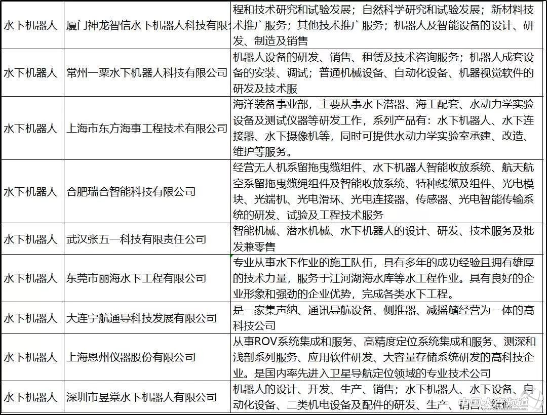
| 中國水產頻道報道, 近年來,隨著人們對食品提出的要求越來越高,普通的四大家魚已經無法滿足舌尖要求,加上資源的不斷開發,水產養殖也已經逐漸從近海走向深海。因此,養殖已經對海洋漁業裝備提出了新的要求。 消費者可能會了解你的海參、魚蝦是在哪里養殖的,從幼苗到中期再到成熟期的照片等,通過水下攝像機記錄下你的養殖全過程,做到水產養殖的透明化,做到真正的放心消費。而水下機器人作為一種先進的探索被不斷應用到該領域,得到了快速的發展以及高度的重視。 上周,我們發布的一篇顛覆性的8項技術!水產養殖潛力巨大,未來方向已經指明,文章中就提到了水下機器人在未來的水產養殖中的重大作用;加上智慧漁業和深海養殖已經被認為是水產養殖的大勢所趨。那么,在深海中,在水下能替代人類活動的,節約高昂的人工費用的無疑就是水下機器人了。 日前,亮相在新疆天蘊三文魚養殖基地的漁業水下清污機器人也受到了央視的高度關注。該漁業水下清污機器人利用光學攝像頭、聲納成像設備觀察水底情況,用底部轉盤將水底污物打起來,再通過管道和泵將污水抽至其他地方。該設備最深可潛入100米以下的水底,每小時清污30立方米至40立方米水體,工作時只需單人操作即可。(詳情:振奮人心!央視用1分57秒介紹了漁業水下清污機器人) 漁業水下清污機器人 據統計,2014年全球水下機器人行業市場規模大約15.91億美元,到2019年達到31.75億美元,預測2025年有望達到91.20億美元。 2014-2025年全球水下機器人產業規模統計及預測圖(資料來源:智研咨詢整理) 水下機器人行業主要集中在北美、歐洲、中國、日本等國家和地區。目前,中國是最大的生產地區。從消費端來看,2018年中國水下機器人行業占全球銷量的25.07%,中國巨大的市場需求和增長潛力,吸引了幾乎所有國際巨頭在中國開展相關業務。 根據新思界產業研究中心發布的《2018-2023年中國水下機器人市場調查及行業分析報告》顯示,預計到2020年,我國水下機器人市場規模將達到580.65億元,其中資源勘查類水下機器人市場規模為241.5億元,市場占比為41.59%;安全監測類水下機器人市場規模為194.3億元,市場占比為33.45%;搜索救援類機器人市場規模將為68.3億元,市場占比為11.75%。我國水下機器人發展前景廣闊。 近年來資本市場也競相入局這個新領域,博雅工道、吉影科技等水下機器人企業都相繼獲得大額投資。今天我們將為大家系統性的梳理水下機器人的發展脈絡,帶大家一起探索水下機器人的未來。 簡介 水下機器人為服務類機器人,具有60多年的發展歷程。水下機器人的研究方向以無人化為主,使其可在高危險、被污染以及零可見度的水域環境下工作,配備聲吶系統、攝像機、照明燈和機械臂等裝置,可以完成實時視頻傳輸、聲吶圖像繪制,抓起重物等各種專業操作。目前,水下機器人已經在海洋探索、漁業養殖、水下檢測維修、搜救、消費娛樂、軍事、教育等領域廣泛應用。 水下機器人發展演進圖 水下機器人起始于軍事領域,后來由于海洋油氣業的迅速發展,水下機器人被廣泛運用于海洋石油開采業務。1981年,無人遙控水下機器人市場保有量400余艘,其中90%以上用來直接或間接為海洋石油開采業服務。 海洋石油和天然氣開發的需要,推動了水下機器人理論和應用的研究,水下機器人的數量和種類顯著增長。載人水下機器人和無人遙控水下機器人(包括纜遙控水下機器人、水底爬行水下機器人、拖航水下機器人、無纜水下機器人)在海洋調查、海洋石油開發、救撈等方面發揮了較大的作用。 我國從1985年開始了對水下機器人的研究和開發,研制出“海人”1號(HR-1)水下機器人,且成功地進行水下實驗。2013年隨著我國水下機器人技術的突破,我國涌現出一批水下機器人的創業企業,至今仍有上百家企業從事水下機器人行業,頭部玩家包括深之藍、博雅工道、山東未來機器人等。但是我國水下機器人由于起步較晚,商業前景尚不明朗。 市場 目前,水下機器人主要的應用場景在消費、工業及軍工方向,以下我們將從這三個領域來梳理整個水下機器人的市場規模。 消費領域 2016年11月,體育總局出臺《水上運動產業發展規劃》,對水上運動的運動設施建設、賽事活動供給、培養多元主體、引導水上消費等角度提出了眾多發展規劃和指導,并提出到2020年,水上運動產業總規模達到3000億元,水上運動俱樂部達到1000個,全國水上(海上)國民休閑運動中心達到10個等發展目標。除政策推動,民眾需求、旅游發展等因素均在推動潛水產業快速發展。據公開數據顯示,我國潛水產業近十年的旅客人數參與度維持在30%以上的增速,截至2017年,我國潛水服務市場規模超30億人民幣。 工業領域 據公開數據顯示,到2020年我國民用水下機器人市場規模將達到580.65億元,其中資源勘查類水下機器人市場規模為241.5億元,市場占比為41.59%;安全監測類水下機器人市場規模分為194.3億元,市場占比為33.45%;搜索救援類機器人市場規模將達到68.3億元,市場份額為11.75%。 數據來源:中商產業研究院 軍工領域 據財政部公開數據顯示,2018年我國國防支出費用達到11070億人民幣,相比2017年的10173億人民幣同比增加8.1%,相比之前有了大幅增長,且未來在科技研發上的投入支出力度將持續加大。 產品及市場盤點 根據產品市場定位分類,目前主流水下機器人大制可分為消費級、工業級、軍工級三大類。 消費級水下機器人 消費型水下機器人又可分為娛樂與教育兩類。娛樂類主要產品形態為水下推進器與水下拍攝機器人。推進器結構較為簡單,包括推進器殼體、電池、控制裝置、驅動電機、傳動裝置、螺旋槳及浮力裝置7部分。通過手持推進器的方式提控制在水中的活動,調節推進器的轉速獲得不同程度的助力提高游行速度,推進器不僅可以在水面使用協助游泳初學者學習游泳,而且可以將游泳者帶入水下30m深的世界協助潛水愛好者進行觀光、探險等活動。 工業級水下機器人 由于各行業的需求不同導致工業級水下機器人產品種類眾多,總體上看是在推進系統與拍攝系統的基礎之上加裝機械臂、聲、光、電等各類檢測、維修的專業設備,根據行業的不同,設備加裝的整合方案都會存在差異,技術實現要求高,F階段最直觀判斷性能要求的方式是看本體體積大小,本體越大,說明其性能越高,對技術的要求也會更高。 軍工級水下機器人 軍工級水下機器人因國家戰略技術儲備需求而發展,與娛樂和工業的顯著差別在于成本高、技術難度大、研發周期長等。軍工級水下機器人對自身的極限在做出各種挑戰與突破,重點對偵察、監聽、探測與摧毀水雷、反潛作戰等方面進行研究,并且對仿生能力做出要求,我國部分項目已經可以做到雷達無法探索到的能力。 根據進入市場的策略不同,水下機器人行業企業可分為三類。 第一類以消費級水下娛樂拍攝機器人和水下助推板為切入點,消費級產品體系初步建立后開始向工業級產品發展,逐步擴展應用情景和行業,不斷完善產品生態,該類公司典型代表為吉影科技、微孚智能等。 第二類深扎垂直行業,錨定某個工業級應用場景,解決痛點問題。該類公司中的三家典型代表分別是大力金剛科技、海之星OStar和山東未來機器人。 第三類依托高校和科研院所的深厚技術積淀和成果積累,早期主打軍工、大B市場,后期將技術成果民用化,進入消費級市場,典型代表為國內水下機器人行業兩個巨頭——深之藍、博雅工道。 水下機器人的發展前景 相較于技術成熟的無人機市場,我國水下機器人行業尚處于起步階段,消費級別的水下機器人技術與功能都較為簡單。隨著水下機器人技術與性能的不斷提升,所具備的功能將越來越完善,可以在更多的領域替代人類進行水下工作。 但水下機器人因工作環境的不同,其研發技術要求更高,現階段,我國進入的企業較少,擁有自主研發能力、實力較為雄厚的企業更少,行業急需更多的資本注入。我國海岸線長,水下工作機會較多,但水下工作的危險性較高,特別是在深海領域。隨著水下機器人技術的不斷發展,功能的不斷完善,其替代人類下水作業可行性越來越高,市場需求將不斷增大,未來發展前景廣闊。 我們精選了水下機器人市場中有代表性的公司,并對各家公司發展概況進行簡述(以下排名不分先后)。 01 博雅工道(北京)機器人科技有限公司 目前公司已完成數千萬B輪融資,成立三年融資額過億。2018年,博雅工道銷售收入超過4000萬元,已實現盈利。 博雅工道(北京)機器人科技有限公司成立于2015年09月,是一家擁有世界領先技術,集研發、生產及銷售為一體的水下機器人領頭企業。 成立至今,公司已獲得如“國家級高新技術企業”、“中關村高新技術企業”等多項榮譽。公司擁有一支近百人的團隊,其中包括博士、碩士學歷等優秀人才十余人。 技術團隊主要成員均來自北京大學、吉林大學、大連理工等國內知名高校,專家顧問團則由北京大學、麻省理工學院等相關領域專家組成。公司在水下機器人整體開發及水下傳感器研發等相關技術領域,均已達到國際一流水平。 02 深圳鰭源科技有限公司 公司已完成Pre-A輪融資,2018年營收實現700萬人民幣,2019年營收預計5000萬人民幣以上,公司的投資人為創新工廠李開復,小米黎萬強,上海彩虹魚科技等相關的投資人。 鰭源科技成立于2016年6月,是一家集水下機器人研發和產品銷售為一體的國家高新技術企業,公司以水下機器人系統及水下大數據為核心,構建水下機器人系統+內容+數據+服務的系統解決方案,致力于用人工智能改變海洋場景的生產及生活方式。 旗下消費級產品FIFISH V6作為全球首款全姿態控制的水下機器人滿足了所有的水下觀察角度以及所有的水下運動維度,引領水下視覺創意全面進化,打造全新的水下以看為主的消費方式;面向行業應用的輕工業級水下ROV,提供的是一種平臺化的整體解決方案,采用模塊化設計,擴展性強,通過搭載不通的模塊,可以拓展不同的水下應用場景。 03 約肯機器人(上海)有限公司 目前公司已完成Pre-A輪融資。 約肯機器人成立于 2016年,是全球頂尖的水下機器人產品和水下視頻影像內容交流社交平臺的綜合性公司。以“探索,永無止境”(Endless ofExploration)的理念,持續在水下智能機器人領域創新發展,為用戶提供全面的水下解決方案。2016年推出了首款水下無人機BW1 ,打破了水下探索是專業潛水員的特權,開啟水下探索新紀元。2018年推出的智能跟蹤水下無人機BW Space , 是全球首款具有智能功能的水下無人機。 04 深圳市吉影科技有限公司 公司已獲得 1500 萬人民幣 pre-A 輪融資,由華睿信領投,乾元中鼎跟投。 深圳市吉影科技有限公司,聚焦于水下空間領域的探索與開發,引導人們回歸水域,普及水下知識,發掘和合理利用水下資源;匯集對水下領域關心關注的愛好者群體,并提供前所未有的方式探索及認識水下世界。通過持續的創新,吉影致力于為潛水娛樂、行業用戶以及專業潛拍應用提供性能最強、體驗最佳的革命性智能潛控產品和解決方案。 05 深圳潛行創新科技有限公司 2018年4月,潛行創新獲得深創投Pre-A輪數千萬級人民幣投資。 潛行創新是一家致力于水下機器人產品及解決方案的研發和生產商。其產品GLADIUS是一款用于水下攝影/攝像、監測與探索的民用消費水下機器人。 GLADIUS MINI水下機器人為養殖戶節省了時間和金錢。安全快速地監測水溫、魚群、籠子和系泊設備等, 特別適合水產養殖網箱檢查。通過實時數據,您可以提高育種質量!準確監測并測量繁殖活動,每日投喂量等,清楚地了解如何提高產量、降低成本以做好銷售預測。 06 深圳微孚智能信息科技有限公司 成立于2015年,是專業的無人機和智能機器人圖像視覺解決方案的研發和制造商,同時也是國內外無人系統設備方案提供商。 團隊在智能機器人與無人機方面有多年的積累,以打造世界一流智能產品為夢想,致力于成為世界頂級提供智能機器人與無人機產品解決方案的國際化企業。主要產品有消費級無人機高清數字圖像傳輸系統、無人機相機、消費級水下攝影機器人等。 07 青島羅博飛科技有限公司 清控科創、高創、中銀、歐盟基金等多家投資方對羅博飛合作。 青島羅博飛海洋技術有限公司是一家以水下機器人、水下設備等海洋科學相關儀器為主,集研發、生產、銷售及售后服務于一體,專業從事海洋儀器儀表設備研發、生產、銷售的公司。公司主要致力于水下機器人、傳感器、大數據技術的研發、生產、應用及服務工作,產品廣泛應用于海洋環境立體監測、水利水電核電、海洋牧場、深海網箱養殖、生態港口監測、水下考古、海洋生態旅游等。 08 深圳潛水俠創新動力科技有限公司 目前,該公司已經取得千萬級天使輪投資。 2015年,潛水俠創始團隊成立。歷時3年,團隊研發了基于全球首創的QAS-BalanceTM技術的便攜式水下無人機Nemo以及用于水下監控、檢測的模塊化產品。2017年初,因為發現市場上出現了多款水下無人機產品,我們毅然決定技術升級。團隊摒棄了市場上幾款產品所沿用的國外落后的三推進器架構,全新研發了四推進器架構,并全球首發。該產品具備獨特的水下懸停技術和極佳的控制體驗,領先于其他產品整整一代。 09 北京臻迪科技股份有限公司 2018年3月臻迪科技完成一輪1.5億元融資,認購方為信諾銀鼎。 北京臻迪科技股份有限公司(Powervision Tech Inc)成立于2012年,總部位于北京,公司專業提供智能無人系統、大數據分析及可視化系統、虛擬仿真系統等產品及專業服務。 公司目標是在人工智能、無人系統及大數據挖掘分析等領域集世界最新軟硬件技術為一體,為用戶提供最佳的解決方案、最優質的產品和服務,為各個應用行業提供專業的系統集成和咨詢及軟件開發。在無人系統領域,臻迪科技自主研發的系列企業級無人機產品四旋翼PowerQuad、直升機PowerCopter被逐步應用于農業植保、電力、測繪、石油礦產、警用、救援等多種領域。 10 天津深之藍海洋設備科技有限公司 該公司累計獲得風險投資4億人民幣。 公司圍繞海洋資源探測和海洋環境監測兩大主題面向社會提供自主水下航行器(AUV)、水下滑翔機(AUG) 以及纜控水下機器人(ROV)等小型水下運動載體的相關技術解決方案和產品。 天津深之藍海洋設備科技有限公司是國內首家專業從事全系列水下機器人及相關水下核心部件研發、制造、銷售的高新科技企業。公司圍繞海洋資源探測和海洋環境監測兩大主題面向社會提供自主水下航行器(AUV)、水下滑翔機(AUG) 以及纜控水下機器人(ROV)等小型水下運動載體的相關技術解決方案和產品。 公司致力于成為國內水下機器人行業的領軍企業,為我國海洋資源開發和國家安全提供核心裝備保障能力。產品使用范圍:潛水娛樂、救援打撈、潛艇清理維護、海洋工程檢測與作業、海洋環境維護與檢測、海洋科學調查等領域,是發展海洋經濟、提升海洋工程裝備的重要組成部分。 11 上海彩虹魚海洋科技股份有限公司 上海彩虹魚是一家從事海洋科學技術開發應用研究,并將研究成果進行產業化與市場化發展的深海高科技公司。目前,彩虹魚以深海科技為核心的海洋戰略性新興產業主要包括海洋信息科技、海洋生態環境、海洋裝備制造、以及海洋文化旅游四個版塊。 12 上海查湃智能科技有限公司 上海查湃智能科技有限公司,是一家專注于水下探測技術研發的高科技公司。 公司在水下機器人領域擁有40余項知識產權,產品服務全球33個國家和地區,覆蓋水利、水務、交通、油氣、執法、國防、測繪、漁業等領域,具備水下機器人產品的ISO9001質量管理體系認證及CE認證。 13 山東未來機器人有限公司 山東未來機器人有限公司是專業從事水下機器人、水下攝像機、消防機器人、網絡交互式機器人等集研發、生產、銷售于一體的高新技術企業。 公司研制出水下機器人包括:水下懸浮機器人、管道檢測機器人、水下履帶機器人、深海型水下機器人、水下切割機等主導產品,通過了CE和FCC國際認證。 產品遠銷美國、韓國、俄羅斯、智利、西班牙、拉脫維亞等多個國家,深受國內外客戶的信賴和稱譽。經過團隊多年的研究與開發,公司已獲得授權發明專利4項, 技術水平達到國內水下機器人領先地位。 先后參與南水北調樞紐、葛洲壩大壩監測、某大型水力發電廠等;參與了全國CNC青少年機器人聯賽,成為中國唯一指定贊助商;與某部隊聯合開發多款水下機器人;同俄羅斯、智利、日本、瑞典等多國客戶簽署合作協議,如俄羅斯海底采礦等。 14 杭州鰲海海洋工程技術有限公司 杭州鰲海海洋工程技術有限公司是一家快速發展中的創新型海洋科技企業,旨在為海洋技術人員提供先進、可靠、高性價比的產品和系統解決方案。 鰲海長期致力于水下機器人(水下無人系統)技術、深海(深淵)探測技術等前沿海洋技術與產品的研發、集成與應用。 公司目前正在為包括自然資源部(國家海洋局)、國家電網、中船工業、中船重工、浙江大學、哈爾濱工業大學、西北工業大學、廈門大學、上海交通大學、海南熱帶海洋學院、北京大學、湖南大學、清華大學、天津大學、華中科技大學等單位提供產品和技術服務。 15 天津大力金剛科技有限公司 天津大力金剛科技有限公司成立于2016年1月,主要產品應用于市政管道檢測和清淤等領域。除了產研銷一體化服務外,公司還支持工程合作服務,主要包括水下觀測機器人、水下作業機器人以及水下設備搭載機器人,并具有進行特殊定制的研發及生產能力 16 海之星水下機器人 天津海之星水下機器人有限公司成立于2015年9月,是一家主要從事國產化空化射流水下清刷設備及水下機器人自主研發、生產及服務的企業。 公司借助哈爾濱工程大學在水聲方面數十年的技術積淀,由哈爾濱工程大學教授、博士生導師、原國家級水聲技術國防科技重點實驗室主任桑恩方教授帶隊,其中以1名院士作為技術顧問,由4名教授、12名博士及碩士作為研發團隊的核心技術骨干。團隊在水庫大壩、港口碼頭、海洋工程的諸多領域,主持或參與過多項國防、科技部、企業合作的高科技研發項目,共獲省部級、國家級科技獎19項,發明專利27項。 17 天津藍鰭海洋工程有限公司 天津藍鰭海洋工程有限公司圍繞海洋資源探測和海洋環境監測量大主題面向社會需要和軍民兩用市場提供自主水下航行器(AUV)、水下滑翔機(AUG) 以及水下機器人(ROV)等大、中、小型水下運動載體的相關技術、解決方案和產品。 目前為止公司已擁有18個系列共57款軍民兩用無人水下潛艇、載人水下潛艇、無人水下機器人、載人水下機器人的全套技術資料與產品資料,包括硬件圖紙和軟件代碼,可以在3個月內對其中任意一款有人或無人水下產品實現批量生產與快速制造,并可以根據不同的應用場景與應用需求,快速研發新型產品與技術,實現技術與產品的迅速迭代與適應軍民通用市場。 18 北京曼寶科技發展有限公司 北京曼寶科技發展有限公司成立于2005年,是一家從事為海洋科學調查、海洋工程、水下探測、航空測繪、航海安全、海洋環境保護和監測等領域提供科學儀器設備和系統解決方案的專業公司。 公司和多家國內外知名廠商合作,產品涉及多個應用領域,主要產品包括各種級別水下機器人ROV/AUV、潛水員裝備、3D航海導航系統、無人機、無人船、測深儀、淺地層剖面儀、多波束和單波束側掃聲納系統、海洋數據處理軟件等。 18 天津瀚海藍帆海洋科技有限公司 天津瀚海藍帆海洋科技有限公司主要從事于智能海洋裝備研發,面向國家海洋發展的需求,研發以模塊化自主水下機器人(AUV)為代表的智能海洋裝備,已形成系列化產品;研發有多種小型遙控水下機器人(ROV);開展水下推進器、水下聲學系統、通用型控制器等核心部件的研發;進行CFD水動力分析與優化等服務。 20 青島趕海機器人有限公司 青島趕海機器人有限公司是一家專業研發、銷售水下機器人和工業機器人抓手的高科技企業。 公司開發各種300米以內的水下作業型機器人,用于海底取樣、勘察、水下考古、水下專項作業等高端領域,主要客戶群為海事、海關、海軍、核電、水電、科研院所、海洋救助、海洋石油等單位,實現海上救助、海岸警衛、海底巡查、海底找礦和海洋科研等功能,還可以應用于水下打撈、水下攝影、漁業養殖等民用領域。 21 廣州市江達潛水疏浚工程有限公司 廣州市江達潛水疏浚工程有限公司是一家專業從事水下工程服務的公司。 公司主要承接的工程潛水業務有:水下結構物的維修與加固;水下鋼結構的焊接與切割;承臺套箱和鋼圍堰的安裝與拆除;鋼管樁防腐工程的犧牲陽極和陰極保護線路安裝;水下錄像、水下拍照、水下打撈、水下清障、水下堵漏、碼頭船排和電廠閘門維修;市政排污管道封堵清淤工程及其它潛水工程等。 公司按照ISO9001標準建立了安全質量保證體系,通過了ISO9001:2000質量體系和OHSAS18001職業健康安全管理體系認證,是中國潛水打撈行業協會理事單位,獲得首批潛水作業機構資質的單位。公司的潛水人員、檢測人員、焊接人員均經過專業培訓,全部持有國內行業機構頒發的證書。 22 北京聯州海創科技有限公司 北京聯洲海創是一家致力于引進海洋高科技產品、提供系統集成、產品售前售后服務和技術培訓的高科技公司,公司位于中關村高新技術園區。 聯洲海創主要經營以下產品:水下機器人ROV;水面無人測量/調查機器人(USV);無人自治機器人(AUV);水下視頻監控系統;潛水員視頻通話系統、超遠程水聲電話、水下長基線、短基線、超短基線聲學定位系統;水下聲學環境模擬器系統;高速水聲通訊機(水聲MODEM);掃描聲納、多波束掃描成像聲納系統;特種光纖、光學封裝等。 22 漁雅科技(上海)有限公司 漁雅科技(上海)有限公司是一家立足于漁業資源調査、海洋和生態環境領域的高新科技公司。 在漁業資源調查、瀕危魚類保護、陸地瀕危動物保護定位、海洋、環境檢測和生態環境領域提供高質量、完整的產品線,主要用于漁業資源調査、水陸動物追蹤定位保護、海底底質和地形測繪、海洋綜合科學考察、水下工程及探測、水下ROV/圖像、導航定位、海洋生態環境監測、水文氣象、水體光學研究。 24 北京博海瑞達科技發展有限公司 北京博海瑞達科技發展有限公司是一家致力于引進世界先進儀器為海洋、水文、氣象、地質勘探用戶提供儀器系統解決方案的專業技術公司,儀器經銷范圍主要涵蓋海洋測繪、海洋導航、海洋水文監測、海上交通安全、海洋地質勘察、船舶跟蹤與定位等應用領域。 所經營的產品主要包括GPS、單雙頻測深儀、淺地層剖面儀、側掃聲納、水下攝像機、海洋底質取樣器、遙測波浪儀、海床侵蝕監測儀、激光粒度分析儀、多譜勒剖面流速儀等諸多海洋水文儀器。 25 上海蓋孚海洋工程有限公司 上海蓋孚海洋工程有限公司是一家集銷售、研發、設計、生產及售后服務為一體的高新技術企業。公司主要致力于為水下無人遙控潛水器(ROV)、水下作業工具(ROT)、水下作業裝備提供整套解決方案并提供ROV的租賃服務。 公司在ROV領域擁有豐富經驗專業人才,具有強大的科研實力,已研發輕作業型ROV、檢測型ROV、觀察型ROV及ROV相配套的閥箱、補償器、液壓泵站、水下推進器、水下觀察系統、傳感器等產品。(本文轉自【SDTV經略海洋、工業化水產圈、初心資本、新思界網、AI海洋產業生態】。如有版權問題,敬請聯系wx@fishfirst.cn。) |

| 重點推薦 |
| |
免責聲明:
1、凡本網注明“來源:水產前沿網”的所有作品,均為水產前沿網合法擁有版權或有權使用的作品,未經本網授權不得轉載、摘編或利用其它方式使用上述作品。已經本網授權使用作品的,應在授權范圍內使用,并注明“來源:水產前沿網”。違反上述聲明者,本網將追究其相關法律責任。
2、凡本網注明“來源:XXX(非水產前沿網)”的作品,均轉載自其它媒體,轉載目的在于傳遞更多信息,并不代表本網贊同其觀點和對其真實性負責。
3、如本網轉載涉及版權等問題,請作者在15天內來電或來函與水產前沿網聯系。聯系方式:020-85595682。
