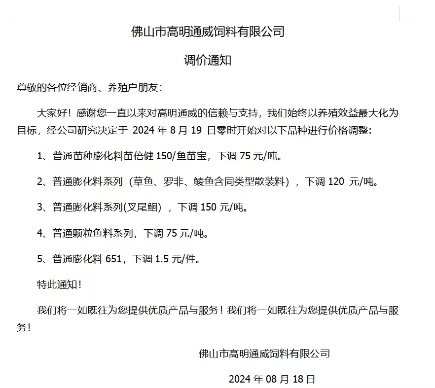
| 水產前沿網原創報道, 近期飼料原料尤其是魚粉和豆粕的價格持續下跌,原料的跌價也終于傳導到了水產普水料端。 8月18日下午,珠海海龍、湛江海大、高要海大等發布降價通知:草魚、羅非、鯪魚膨化料,叉尾料,魚蝦混養料和所有普通顆粒魚料降價3元/包;禾花鯉、魚寶寶、苗健樂、鯽魚料、大頭料、8610#/8611#系列降價1.5元/包。珠海德海也發布了降價通知:羅非系列、草魚系列、叉尾系列、通用料、鯽魚料、鳙魚料下調120元/噸;草魚顆粒料、鯪魚料下調75元/噸。 這已是今年以來,珠三角普水料的第五輪降價。 在原料大幅下跌的態勢下,上周通威、恒興、廣寶、科綠、恒源......一大波飼料廠下調了蛙料價格,個別料企下調生魚料、塘虱料價格,未來還會不會有更多企業、更多品種飼料跟著降價?水產前沿將持續跟進! |

| 重點推薦 |
| |
免責聲明:
1、凡本網注明“來源:水產前沿網”的所有作品,均為水產前沿網合法擁有版權或有權使用的作品,未經本網授權不得轉載、摘編或利用其它方式使用上述作品。已經本網授權使用作品的,應在授權范圍內使用,并注明“來源:水產前沿網”。違反上述聲明者,本網將追究其相關法律責任。
2、凡本網注明“來源:XXX(非水產前沿網)”的作品,均轉載自其它媒體,轉載目的在于傳遞更多信息,并不代表本網贊同其觀點和對其真實性負責。
3、如本網轉載涉及版權等問題,請作者在15天內來電或來函與水產前沿網聯系。聯系方式:020-85595682。
